0791-83983112/0791-83955307
首页
走近建投
集团简介
组织机构
部门职能
发展历程
资讯中心
领导关怀
集团动态
基层动态
安全生产
视频中心
业务领域
风险评估
城市万搏wanbo(中国)
房产开发
投资融资
资产管理
党团万搏wanbo(中国)
党建
团建
工会
活动专题
纪检监察
廉政万搏wanbo(中国)
普法专栏
信访举报
招标采购
招标公告
中标公示
资产招租
企业文化
文化纲要
企业宣传片
精神文明创建
洪路先锋·云学堂
万搏wanbo(中国)
联系方式
人才招聘
首页
走近建投
集团简介
组织机构
部门职能
发展历程
资讯中心
领导关怀
集团动态
基层动态
安全生产
视频中心
业务领域
风险评估
城市万搏wanbo(中国)
房产开发
投资融资
资产管理
党团万搏wanbo(中国)
党建
团建
工会
活动专题
纪检监察
廉政万搏wanbo(中国)
普法专栏
信访举报
招标采购
招标公告
中标公示
资产招租
企业文化
文化纲要
企业宣传片
精神文明创建
洪路先锋·云学堂
万搏wanbo(中国)
联系方式
人才招聘
下属公司
招标采购
-
Bidding
招标公告
中标公示
资产招租
首页
>
招标采购
>
资产招租
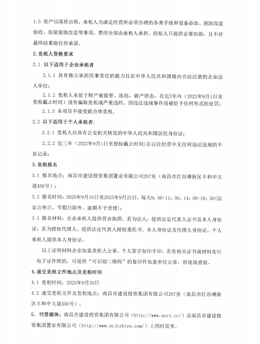
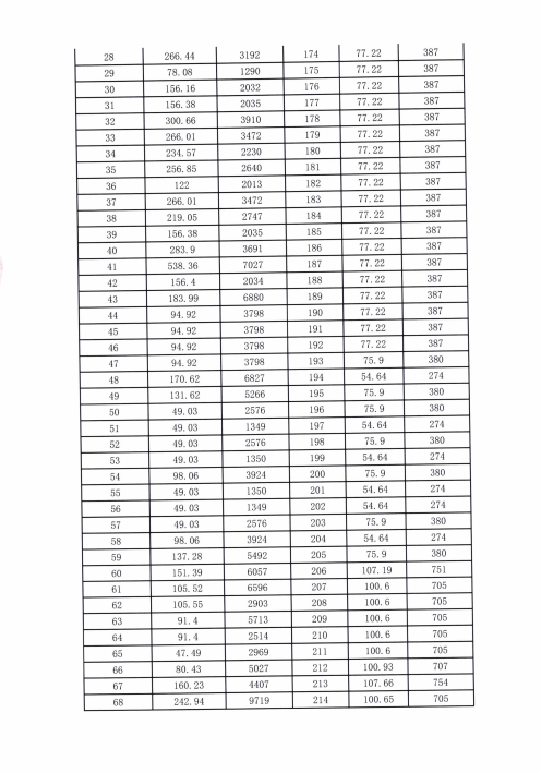
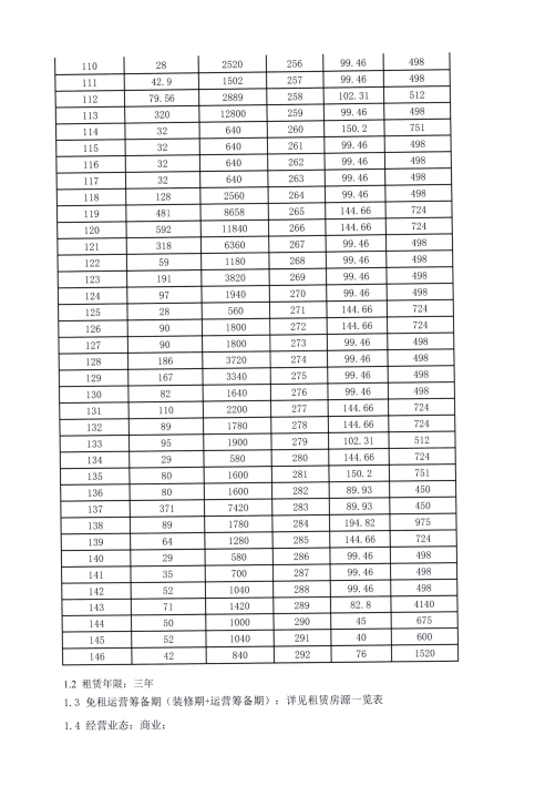
建投置业资产租赁项目(20250901)招租公告
日期:2025-09-10
上一篇:
建投置业资产租赁项目(20250902)招租公告
下一篇:
建投置业资产租赁项目(20250903)招租公告
返回列表页
OA系统
官方微信
在线留言
返回顶部
乐动网
|
乐动平台
|
MK体育·(国际)官方网站
|
佳博买球_佳博jiabo(中国)
|
MK手机版app_MK(中国)
|
乐动在线登录
|
MK游戏网(中国)安卓通用版
|
星空官方端平台
|
同花顺体育
|